近日,中国热科院品资所在冠菌素促进芒果软化研究中取得进展。冠菌素(Coronatine, COR)是一种结构与茉莉酸类似植物生长调节剂,广泛应用多种水果的品质调控。芒果通常在生理成熟时采收,此时果实尚未完全软化,需经过一段后熟过程才能达到最佳食用状态。果实软化是影响其货架期和商品价值的关键因素,而乙烯和细胞壁水解酶在这一过程中扮演着重要角色。因此,如何调控果实软化进程,是产业关注的焦点。
该研究发现,外源冠菌素处理能显著降低‘桂七’芒果的硬度,提升β-半乳糖苷酶(β-GAL)和抗氧化酶(如POD和CAT)的活性,这些变化说明COR通过提升β-半乳糖苷酶的活性,促进细胞壁多糖的降解,加速果实的软化进程。
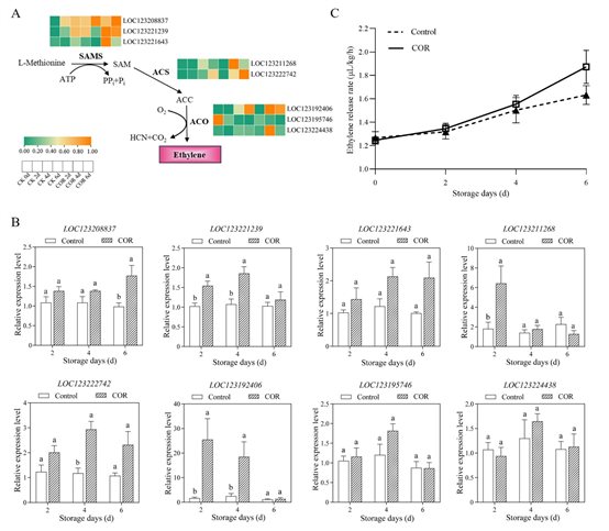
进一步在芒果中系统鉴定了24个Miβ-GAL家族基因,并分析了它们的表达模式、进化关系及启动子顺式元件,发现多个基因与激素响应和逆境应答密切相关。其中,Miβ-GAL2在外源COR诱导下显著表达。亚细胞定位分析显示Miβ-GAL2定位于细胞膜。为了进一步验证Miβ-GAL2的功能,利用果实瞬时过表达技术,发现过表达芒果果实中Miβ-GAL2表达量与β-GAL酶的活性显著提高。RNA测序表明乙烯合成关键基因(MiSAMS、MiACS和MiACO)的表达在外源COR的诱导下也显著上调。


综上,该研究揭示了COR在影响芒果软化进程中的关键作用,并通过RNA测序和基因瞬时过表达等方法,探索COR促进芒果软化的机制,也为今后开发基于COR的采后处理技术提供了理论依据,具有重要的应用潜力。
该成果以“Coronatine promotes post-harvest softening in ‘Gui Qi’ mango (Mangifera indica L.) through regulation of β-galactosidase and ethylene biosynthesis-related genes”为题发表在《Postharvest Biology and Technology》。联合培养硕士研究生米紫晴和博士后Bilal Ahmed Rather 为论文第一作者,关平印副教授和乔飞研究员为通讯作者。该研究得到了国家重点研发计划(2023YFD2300801)和海南省重大 (ZDKJ2021012)资助。
原文链接:https://doi.org/10.1016/j.postharvbio.2025.113989



